- 手機:
- 137 6026 2620
- 經理:
- 何經理
- 郵箱:
- jesion.he@ac-led.com.cn
- 地址:
- 深圳市光明區公明街道上村上輦工業區5棟3樓
產品概述DC12-24V恒流芯片|車燈恒流芯片|高精度恒流IC
外置MOS開關降壓恒流芯片規格書
概述
HX3220A是一款內置100V功率MOS高效率高精度開關降壓型大功率LED恒流驅動芯片。HX3220A采用固定頻率的PWM工作模式,典型工作頻率為140KHZ
HX3220A采用了平均電流檢測模式,因此具有優異的負載調整率特性。
HX3220A集成了高低亮功能,可以通過MODE端口實現高低亮功能切換。MODE懸空或接地為高亮模式,MODE接高電平為1/2電流的半亮模式。
HX3220A支持線性調光,可通過CS端進行調光
HX3220A內部還集成了VDD穩壓管以及過溫保護電路等,減少外圍元件并提高系統可靠性。
HX3220AA采用SOT23-6封裝。
特點
◆支持線性調光
◆寬壓輸入范圍8-150v
◆輸出電流范圍100ma-5.0A
◆CS電壓:200mV
◆高效率,可達93%
◆工作頻率:140KHz
◆芯片供電欠電壓保護:4.1V
◆智能過溫保護
◆內置VDD穩壓管
定購信息
|
定購代碼 |
外型 |
包裝(個) |
打印 |
|
HX3220A |
SOT23-6 |
3000/盤 |
XXXX |
管腳圖
|
腳位圖 |
序號 |
管腳 |
功能 |
|
|
1 |
DRV |
驅動端,外接MOS的柵極 |
|
2 |
GND |
接地 |
|
|
3 |
NC |
懸空不接 |
|
|
4 |
VDD |
芯片電源 |
|
|
5 |
MODE |
高低亮選擇腳 |
|
|
6 |
CS |
電感峰值電流檢測腳 |
應用領域
◆電動自行車燈,摩托車燈
◆汽車照明
◆LED射燈
◆大功率LED照明
◆LED背光燈
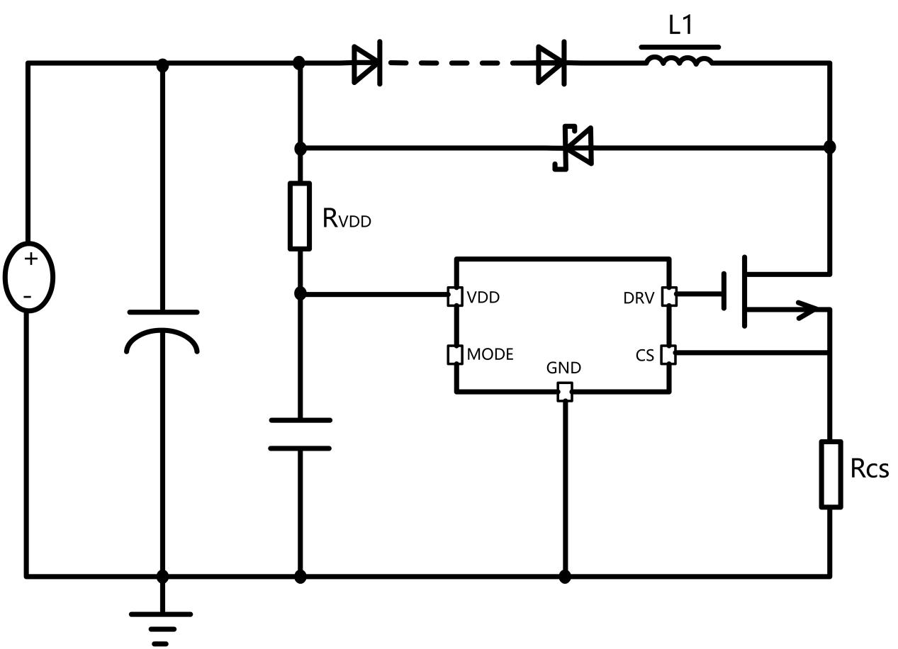
應用原理圖
極限參數
如無特殊說明,環境溫度為25℃
符號
描述
參考范圍
單位
VDD
VDD端最大電壓
6
V
VMAX
MODE與CS腳電壓
-0.3∽VDD+0.3
V
PSOT23-6
SOT23-6封裝最大功耗
0.3
W
TA
工作溫度范圍
-40∽85
℃
TSTG
存儲溫度
-40∽120
℃
TSD
焊接溫度范圍(時間小于30秒)
240
℃
TESD
靜電耐壓值(人體模型)
2000
V
注:極限參數超過上表中規定的工作范圍可能導至器件損壞。而工作在以上條件下可能會導致器件的可靠性。
電特性
如無特殊說明,VDD=5.5V,TA=25℃
參數
符號
測試條件
最小值
典型值
最大值
單位
電源電壓
VDD鉗位電壓
VDD
IVDD<10mA
5.8
V
欠壓保護電壓
VDD_UVLO
VDD上升
4.1
V
欠壓保護遲滯
VDD_HYS
0.4
V
電源電流
工作電流
IOP
1.6
mA
待機輸入電流
IINQ
無負載,EN為低電平
500
uA
電流采樣
VCS均值
VCS_TH
192
200
208
mV
工作頻率
工作頻率
FS
T
140
KHZ
MODE阻抗
MODE下拉電阻
R_DIM
80
KOHM
DRV驅動
DRV上升時間
Trise
DRV腳接500PF電容
50
ns
DRV下降時間
Tfall
DRV腳接500PF電容
50
ns
過溫保護
過溫調節
OTP_TH
140
℃
功能描述
工作原理:
HX3220A采用固定頻率的PWM工作模式,典型工作頻率為140KHZ。HX3220A采用平均電流檢測模式,因此具有優異的負載調整率特性,電路工作在開關管導通和關斷兩種狀態。
參見上面原理圖所示應用電路圖,當MOS開關管處于導通狀態時,輸入電壓VIN通過LED燈,電感L,MOS開關管,電流檢測電阻RCS對電感充電,流過電感的電流隨充電時間逐漸增大,芯片在MOS管導通階段采樣CS腳電壓并在MOS關斷時保持此電壓。當電流檢測電阻RCS上的峰值電壓降達到芯片內部誤差放大器所設定的電壓后控制電路使得DRV輸出端變為低電平并關斷MOS開關管。
當MOS開關管周期結束后,芯片內部OSC的時鐘信號使得MOS管重新轉入導通狀態,并重復以上導通與關斷過程。
輸出電流設置:
LED輸出電流采樣RCS設定:ILED=0.2/RCS
電感取值:
為保證系統的輸出恒流特性,電感電流應工作在連續模式,要求的最小電感取值為:
L1>4 x VLED x (1-(VLED/VIN)) x (Rcs/FS)
MODE腳設置:
HX3220A可通過MODE腳進行高低亮功能選擇,MODE腳懸空或接地,則工作在高亮模式,LED全亮輸出。MODE腳接VDD,則工作在低亮模式,LED輸出電流減半。
調光:
HX3220A可通過CS腳進行線性調光。
芯片布局考慮
電流檢測電阻RCS到芯片CS引腳以及GND引腳的連線需短而粗,以減少連續寄生電阻對輸出電流精度影響。
供電電阻選擇:
HX3220A通過供電電阻RVDD對芯片VDD供電:
RVDD=(VIN-VDD)/IVDD
其中VDD取決5.8V,IVDD典型取值2mA,VIN為輸入電壓。芯片內部接VDD腳的穩壓管最大鉗位電流不超過10mA,應注意RVDD的取值不超過這個,以免流入VDD的電流超過允許值,否則需外接穩壓管鉗位。
過溫保護:
當芯片溫度過高時,系統會限制輸入電流峰值,典型情況下當芯片內部溫度超過140度以上時,過溫調節開始起做用:隨溫度升高輸入峰值電流逐漸減小,從而限制輸入功率,增強系統可靠性。
上一條 : HX3321B DC-DC降壓恒流LED驅動IC
下一條 : HX3228ADC-DC降壓恒流芯片
