澳门金沙会娱乐城官网-澳门金沙网上娱乐合法_百家乐什么方法容易赢_全讯网sp

網站公告:
LED驅動及電源管理IC專業方案設計企業_深圳市華芯光電有限公司,我們恭迎您的來電! 誠信為本:市場在變,誠信永遠不變...
全國服務熱線:0755-23500973
DC/DC恒流News
HX3325A DC-DC降壓恒流LED驅動IC
作者:  來源:本站  發表時間:2018-11-19 14:11:08   瀏覽:

產品概述HX3325A DC-DC降壓恒流LED驅動IC

內置MOS開關降壓恒流芯片規格書

、概述

HX3325是一款內置40V、5A功率MOS開關降壓型高精度、高亮度LED恒流驅動控制器。HX3325通過一個外接電阻設定輸出電流,最大輸出電流可達2.5A;外圍只需很少的元件就可以實現降壓、恒流驅動功能,并可以通過DIM引腳實現輝度控制功能。

HX3325系統采用電感電流滯環控制方式,對負載瞬變具有非常快的響應,對輸入電壓具有高的抑制比;其電感電流紋波為20%,且最高工作頻率可達1MHz。

HX3325特別適合寬輸入電壓范圍的應用,其輸入電壓范圍從5.5-40V。

HX3325內置過溫保護電路,當芯片達到過溫保護點,系統立即進入過溫保護模式,將降低輸入電流以提高系統的可靠性。

HX3325特別內置了一個LDO,其輸出電壓為5V,最大可提供5mA電流輸出。

HX3325采用ESOP8封裝。散熱片內置接SW腳。

、特點

◆寬壓輸入范圍5.5-36V

◆高效率,可達96%

◆高端電流檢測

◆最大工作頻率:1MHz

◆最大輝度控制頻率:5KHz

◆滯環控制,無需環路補償

◆芯片供電欠電壓保護:3.2V

◆過溫保護

◆電流精度:±3%

◆最大工作電流2.5A

◆低壓差工作時,可以保持高穩定性


三、管腳圖

腳位圖

序號

管腳

類型

描述

ESOP-8

1

SW

輸入/輸出

內置MOS管漏極

2

NC

懸空不接

3

VIN

電源

電源電壓

4

CS

輸入

電流檢測端

5

DIM

輸入

輝度控制端

6

VCC

輸出

LDO輸出

7,8

VSS

芯片地

四、應用領域

◆自行車,電動車,摩托車燈

◆強光手電筒

◆LED射燈

◆大功率LED照明

◆LED背光燈


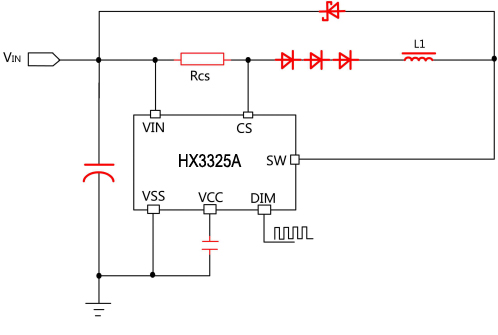
典型應用



功能描述

HX3325是一款內置40V功率開關的高端電流檢測降壓型高精度高亮度LED恒流驅動控制器。系統通過一個外接電阻設定輸出電流,最大輸出電流可達2.5A;電流檢測精度高達±3%;外圍僅需要很少的元件。

系統上電后,定義差值:

?V=VIN-VCSN        (1)

通過典型應用可以看到,負載LED上的電流與電感L電流以及電阻RCS上的電流相等。上電后,電感電流不能突變,故電阻RCS上的電流為零,于是差值?V亦為零;此差值輸入到芯片內部,與基準電壓(220mV)比較后,使得功率開關管開啟。于是VIN通過電阻RCS,電感L,負載LED以及功率開關管到地形成通路,電感L儲存能量,其電流逐漸升高。

IL=220mV/RCS       (2)

此時,功率開關管關斷;之后,差值?V輸入到芯片內部,與基準電壓(180mV)比較后,使得功率開關管保持關斷狀態。由于電感電流的持續性,電感電流便通過負載LED及續流二極管D,電阻RCS釋放能量,其電流逐漸下降。

當電感電流達到:

IL=180mV/RCS      (3)

此時,功率管開啟;系統進入下一個周期循環。

此系統對于電感電流的控制模式稱為電感電流滯環控制模式,其對負載的瞬變具有非常快的響應,對輸入電壓具有高的抑制比,其電感電流紋波為20%。

電流取樣電阻選擇

系統穩定后,可假設負載LED上的電壓穩定,于是可近似認為電感電流呈線性變化。

故由前面途述可知,電流取樣電阻RCS上的電流與負載LED上電流相等,于是電阻RCS的取值決定了負載電流大小。

ILED=(0.22+0.18)/(2*RCS)=0.2/RCS      (4)

電感選擇

電感值的大小決定系統工作頻率。穩定時,假設負載LED電壓為VLED,輸入電壓VIN,電感電流紋波0.2*ILED,則功率管導通時間:

TON=(0.2*ILED*L)/(VIN-VLED)       (5)

功率管關斷時間:

TOFF=0.2*ILED*L/VLED        (6)

5、6可得系統工作頻率:

FSW=(VIN-VLED)*VLED/(0.2*VIN*ILED*L) (7)

為保證芯片可靠穩定工作,建議其工作頻率低于系統最大工作頻率1MHz

輝度控制

DIM引腳是輝度控制輸入端。DIM接低電平則SW輸出低電平,DIM接高電平則SW按一定的占空比正常輸出開關信號。為保證輝度控制的一致性,建議其最大輝度控制頻率低于5KHz。如果不需要輝度控制功能則將DIM端與LED的輸出端VCC短接。

續流二極管選擇

續流二極管 D的耐壓值應高于最大輸入工作電壓。選擇正向導通壓降小的肖特基二極管有助于提高轉讓換效率。

LDO輸出端

LDO的輸出端VCC需接一個大于等于1uF的電容,電容的耐壓值應高于最大輸入電壓。

過溫保護

當芯片溫度過高時,典型情況下當芯片內部溫度超過140度以上時,過溫調節開始起作用;隨溫度升高輸入電流逐漸減小,從而限制輸入功率,增強系統可靠性。

九、訂貨信息

完整型號

說明

最小包裝(Pcs)

數量/箱(Pcs)

HX3325

XXXX

第一排型號

第二排年周

2500/盤

50K/箱


百家乐官网牡丹娱乐城| 视频百家乐赢钱| 百家乐官网无损打法| 百家乐桌套装| 单机百家乐官网小游戏| 威尼斯人娱乐场官网| 十六蒲娱乐城| 百家乐翻天粤语版qvod| 百家乐官网怎么看单| 百家乐官网规则好学吗| 百家乐玩法及技巧| 百家乐官网大眼仔用法| 红9百家乐的玩法技巧和规则| 百家乐官网游戏大厅下| 亚洲博彩网| 尊龙百家乐官网娱乐场开户注册| 优博在线娱乐城| 百家乐麻将牌| 百家乐官网牌具公司| 黑龙江省| 威尼斯人娱乐城澳门威| 百家乐游戏算牌| 博九百家乐游戏| 百家乐官网手机投注| 威尼斯人娱乐备用6222| 百佬汇百家乐官网的玩法技巧和规则| 长宁区| 大发888手机版下载安| 玩百家乐官网如何看路| 大发888老l| bet365娱乐城| 百家乐视频对对碰| 百家乐官网千术手法| 百家乐官网平台开发| 久盛| 高额德州扑克第七季| 百家乐网络赌城| 属蛇和属猪做生意| 帝豪百家乐官网利来| 通渭县| 188金宝博备用网址|