澳门金沙会娱乐城官网-澳门金沙网上娱乐合法_百家乐什么方法容易赢_全讯网sp

網站公告:
LED驅動及電源管理IC專業方案設計企業_深圳市華芯光電有限公司,我們恭迎您的來電! 誠信為本:市場在變,誠信永遠不變...
全國服務熱線:0755-23500973
LED驅動方案News
UV紫光燈殺菌燈DC12V24V恒流驅動IC
作者:華芯  來源:本站  發表時間:2020-11-17 16:44:43   瀏覽:

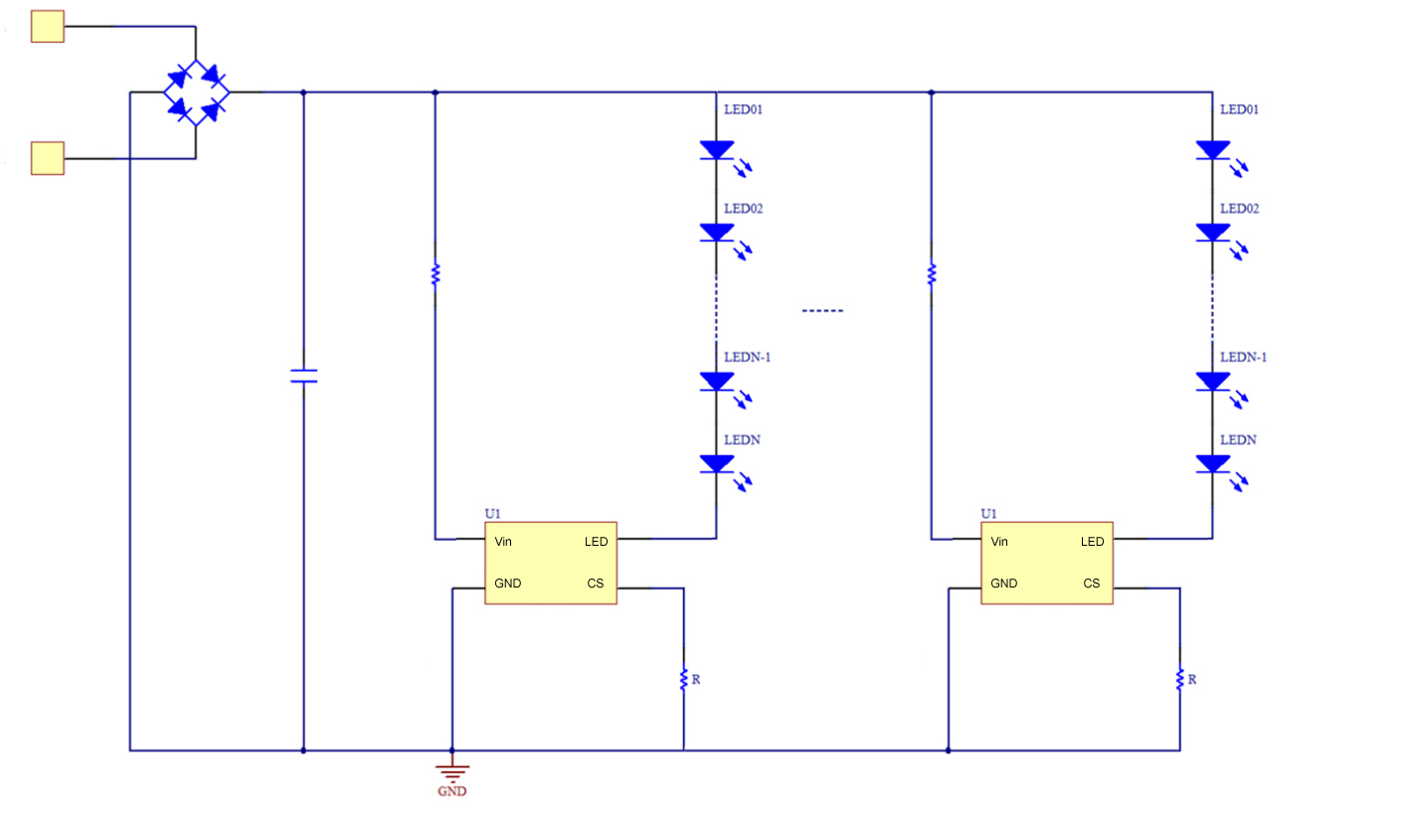
UV紫光燈殺菌燈DC12V24V恒流驅動芯片  HX317A


DC12V/DC24V UV紫光恒流設計

特點:

1、應用線路簡單 

2、精度高

3、恒流穩定

4、輸入范圍寬5-90V

5、具有溫控功能,溫度點可設定。


應用原理圖

电子百家乐博彩正网| 全讯网是什么| 澳门百家乐新濠天地| 招远市| 六合彩资料大全| 新东泰百家乐官网的玩法技巧和规则| 二八杠下载| 鑫鑫百家乐官网的玩法技巧和规则 | 百家乐官网哪条路准| 威尼斯人娱乐平台网上百家乐| 988百家乐官网娱乐| 大发888官网授权网| 百家乐境外赌博| 水果机遥控器多少钱| 亚斯博彩网| 澳门百家乐娱乐平台| 七匹狼娱乐城开户| 太阳城百家乐分析解码| 哪个百家乐官网投注平台信誉好 | 百家乐官网预测神法| 老虎机破解方法| 百家乐庄闲机率| 视频百家乐官网平台出租| 通化大嘴棋牌官方下载| 百家乐平注胜进与负追| 百家乐官网视频软件| 新全讯网carrui| 百家乐的路怎样看| 百家乐官网关键词| 单机棋牌游戏| 金殿百家乐的玩法技巧和规则 | 六合彩最快开奖| 大发888娱乐城 手机版| 开心8百家乐娱乐城| 现金博彩网| 百利宫百家乐的玩法技巧和规则| 百家乐怎么注册| 找真人百家乐官网的玩法技巧和规则| 北票市| 和记网上娱乐| 水果机上分器|