澳门金沙会娱乐城官网-澳门金沙网上娱乐合法_百家乐什么方法容易赢_全讯网sp

網站公告:
LED驅動及電源管理IC專業方案設計企業_深圳市華芯光電有限公司,我們恭迎您的來電! 誠信為本:市場在變,誠信永遠不變...
全國服務熱線:0755-23500973
LED驅動方案News
DC48V燈帶恒流芯片
作者:華芯  來源:本站  發表時間:2024-03-13 11:48:36   瀏覽:


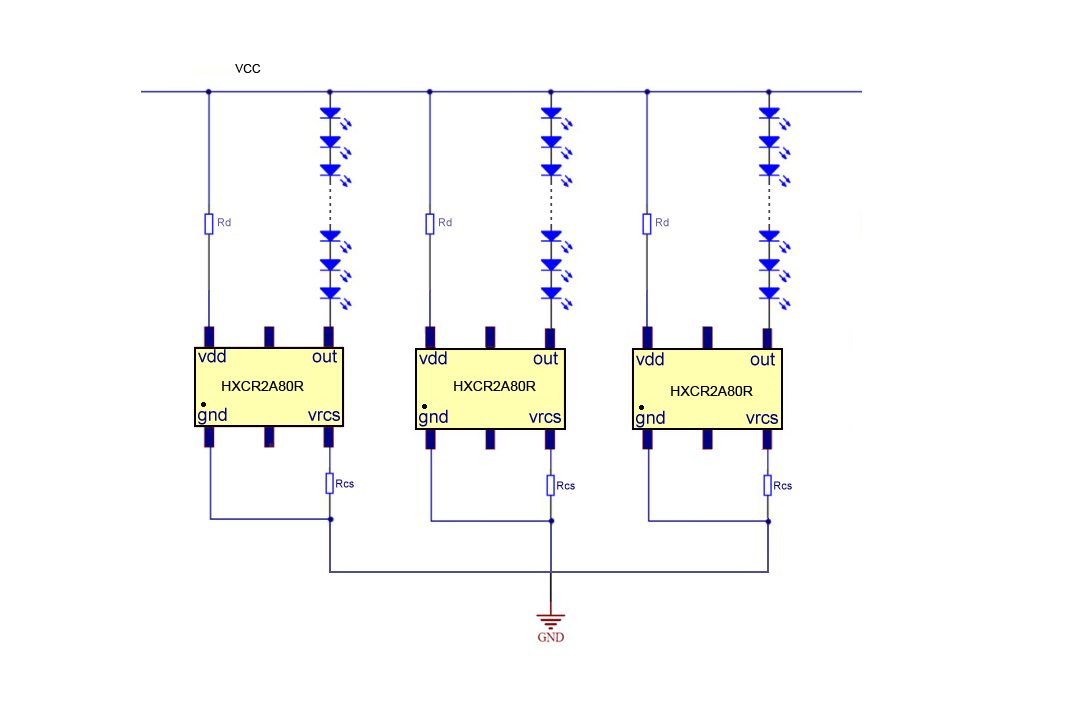
60V可調電流LED恒流驅動器HXCR2A80R


特點 實物圖 SOT23-6)

◆輸出端OUT恒流轉折電壓1.0V-1.5V(IP= 15mA → Vdrop ≈ 1.2V)

◆正向恒流60V耐壓

◆最大持續導通電流80mA

◆高調光比PWM調光

◆無頻閃高頻調光

◆負載電流調變率小于0.5%/V

◆SOT23-4封裝具有良好的散熱

概述

HXCR2A80R是一款內置高耐壓功率器件恒流驅動器,適用于軟燈帶、硬燈條和照明燈板等應用的中低壓照明恒流驅動器,具有良好的抗沖擊能力和高可靠性。LED電流由連接CS腳與GND腳的電阻RCS設定,恒流精度高,一致性好,LED電流也可以使用PWM調光控制。適用于恒壓電源供電,不需要額外組件,系統結構簡單,外圍元件極少,方案成本低。

HXCR2A80R采用 SOT23-6封裝,引腳導熱充分,散熱好。


應用圖  DC48V  Vled 3V 13串每組

威尼斯人娱乐城图| 常州市| 为什么百家乐玩家越来越多选择网上百家乐 | 扬中棋牌游戏中心| 澳门百家乐鸿福厅| 百家乐官网赢得秘诀| 百家乐赌场娱乐城| 沅江市| 威尼斯人娱乐城信誉lm0| 百家乐官网规律和方法| 盛京棋牌网| 百家乐如何投注技巧| 百家乐官网棋牌作弊器| 大发888真人赌博| 网上百家乐| 传奇百家乐官网的玩法技巧和规则| 假日国际娱乐城| 威尼斯人娱乐城送宝马| 百家乐官网三珠连跳打法| 青岛棋牌英雄| 聚宝盆百家乐的玩法技巧和规则| 吕百家乐官网赢钱律| 真人百家乐官网在线玩| 晓游棋牌游戏大厅下载| 百家乐园百乐彩| 金博士百家乐娱乐城 | 百家乐官网越长的路| 盈丰国际博彩网| 大发888娱乐场解码器| 百家乐有不有作弊| 网上百家乐官网怎么赌能赢钱| 百家乐必赢术| 风水24向| 百家乐官网7scs娱乐场| 百家乐官网视频表演| 大发888手机游戏| 尊龙百家乐娱乐平台| 现金百家乐网上娱乐| 真钱百家乐送钱| 八卦图24山代表的| 百家乐官网现实赌场|