- 手機:
- 137 6026 2620
- 經理:
- 何經理
- 郵箱:
- jesion.he@ac-led.com.cn
- 地址:
- 深圳市光明區公明街道上村上輦工業區5棟3樓
產品概述
開關降壓、恒壓恒流芯片
HX3300是一款支持寬電壓輸入的開關降壓型DC-DC控制器,最高輸入電壓可超過150V。HX3300具有高效率、低紋波、優異的母線電壓調整率和負載調整率。支持大電流輸出,例如輸出電流5V/5A,12V/10A。
HX3300同時支持輸出恒壓和輸出恒流功能。通過設置CS電阻可設置輸出恒壓值,輸出電壓范圍從5-30V。
HX3300采用固定頻率的PWM控制方式,典型開關頻率為140KHZ。輕載時會自動降低開關頻率以獲得高的轉換效率。
HX3300內部集成軟啟動及過溫保護電路,輸出短路保護,限流保護等功能,提高系統可靠性。并采用了SOP8封裝。
二、特點
◆寬壓輸入范圍8-150v
◆輸出電壓從5-30v可調
◆支持輸出恒流
◆支持輸出12V/10A 5V/5A
◆高效率:可達96%
◆工作頻率:140KHz
◆內置過溫保護
◆內置軟啟動
◆內置輸出短路保護
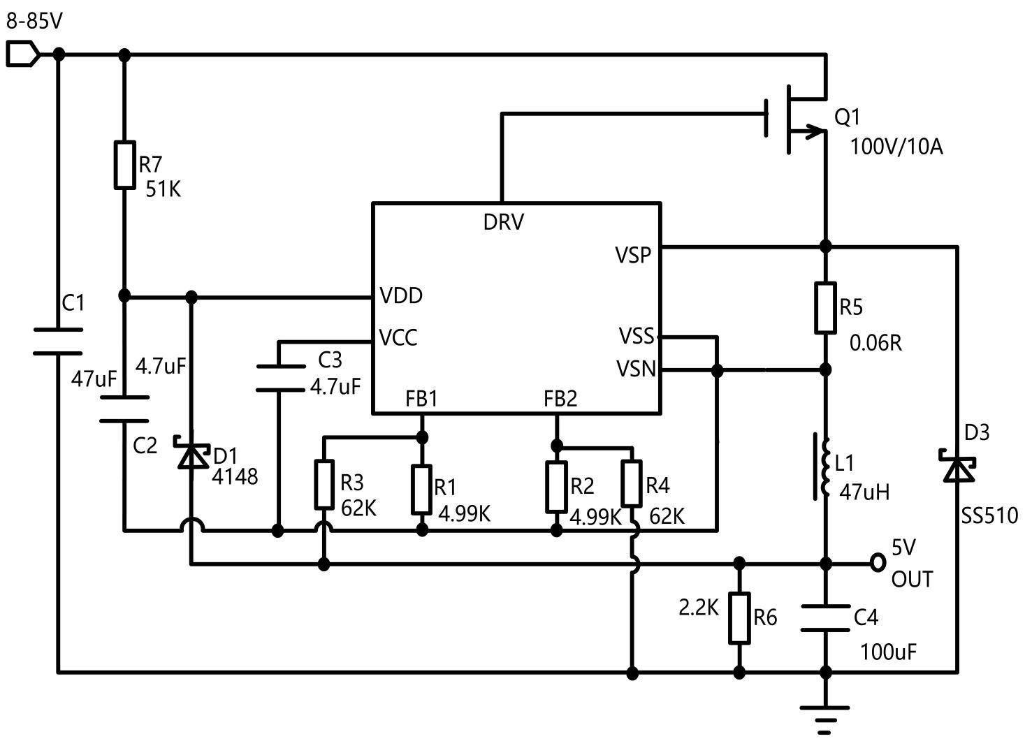
典型應用
七、極限參數
如無特殊說明,環境溫度為25℃
|
符號 |
描述 |
參考范圍 |
單位 |
|
VDD |
VDD端最大電壓 |
33 |
V |
|
VDRV |
DRV腳電壓 |
-0.3∽8 |
V |
|
PMAX |
FB1,FB2,CC,VSP,VSN腳電壓 |
-0.3∽6 |
V |
|
TA |
工作溫度范圍 |
-20∽85 |
℃ |
|
TSTG |
存儲溫度 |
-40∽120 |
℃ |
|
TSD |
焊接溫度范圍(時間小于30秒) |
240 |
℃ |
|
TESD |
靜電耐壓值(人體模型) |
2000 |
V |
注:極限參數超過上表中規定的工作范圍可能導至器件損壞。而工作在以上條件下可能會導致器件的可靠性。
八、電特性
如無特殊說明,VDD=5.5V,TA=25℃
|
參數 |
符號 |
測試條件 |
最小值 |
典型值 |
最大值 |
單位 |
|
|
電源電壓 |
|||||||
|
VDD鉗位電壓 |
VDD |
IVDD<10mA |
|
33 |
|
V |
|
|
欠壓保護電壓 |
VDD_UVLO |
VDD上升 |
|
6 |
|
V |
|
|
欠壓保護遲滯 |
VDD_HYS |
VDD下降 |
|
4 |
|
V |
|
|
電源電流 |
|||||||
|
工作電流 |
IOP |
DRV負載1nF電容 |
|
2 |
|
mA |
|
|
待機輸入電流 |
ISTARTUP |
VDD=5V |
|
40 |
100 |
uA |
|
|
功率管電流限流 |
|||||||
|
過流保護閾值 |
VCS_LMT |
|
|
300 |
|
mV |
|
|
輸出電流采樣 |
|||||||
|
VSP,VSN電壓降 |
VCS |
|
145 |
150 |
155 |
mV |
|
|
開關頻率 |
|
|
|
|
|
|
|
|
開關頻率 |
FS |
|
|
140 |
|
KHZ |
|
|
DRV驅動 |
|||||||
|
DRV腳鉗位電壓 |
VDRV_MAX |
|
|
5.5 |
|
V |
|
|
DRV上升時間 |
TRISE |
DRV腳接1nF電容 |
|
30 |
|
ns |
|
|
DRV下降時間 |
TFALL |
DRV腳接1nF電容 |
|
30 |
|
ns |
|
|
過溫保護 |
|||||||
|
過溫調節 |
OTP_TH |
|
|
150 |
|
℃ |
|
十、功能描述
概述
HX3300是一款兼容寬輸入電壓范圍的開關降壓型DC-DC控制器。其支持輸入電壓可超過150V。
HX3300采用固定頻率的PWM峰值電流模控制方式,具有快的響應速度,以及優異的母線電壓與負載調整率。典型開關頻率為160KZH。輕載時會自動降低開關頻率以獲得高的轉換效率。
HX3300同時支持輸出恒壓與輸出電流。
HX3300內部集成軟啟動以及過溫保護電路,輸出短路保護,限流保護等功能,提高系統的可靠性。
最大輸出電流設置
最大輸出電流通過連接于VSP與VSN之間的電阻設置(參見上面應用電路):
IOUT_MAX=VCS/R5
VCS典型值為150mV。例如R5=100 Ohm則輸出限流為1.5A
輸出電壓設置
通過連接于FB1, FB2腳的分壓電阻R1,R2,R3,R4設置輸出電壓,電阻選擇應該滿足R1=R2\R3=R4.
VOUT=((R3+R1)/R1)*VFB
其中VFB典型值為380MV
電感取值
電感典型取值在33uH到100uH之間,大的電感值可獲得小的紋波電流有助于提高效率。另一方面需注意電感的ESR,ESR過大會降低效率。
MOS管選擇
首先要考慮MOS管的耐壓,一般要求MOS管的耐壓高過最大輸入電壓的1.2倍以上。此外,MOS管的導通電阻RDSON要小,RDSON越小,損耗在MOS管上的功率也越小,系統的轉換效率就越高。然而RDSON并非越小越好,因為另外一方面還需考慮MOS管的節電容,節電容過大則會導至開關損耗加大從而降低轉換效率。需綜合評估折衷RDSON和節電容以獲得高的轉換效率。
過溫保護
當芯片溫度過高時,系統會限制輸入電流峰值,典型情況下當芯片內部溫度超過150℃以上時,過溫調節開始起作用;隨著溫度升高輸入峰值電流逐浙減小,從而限制輸入功率,增強系統可靠性。
上一條 : 已經沒有了!
下一條 : HX3301A 降壓恒壓恒流芯片
